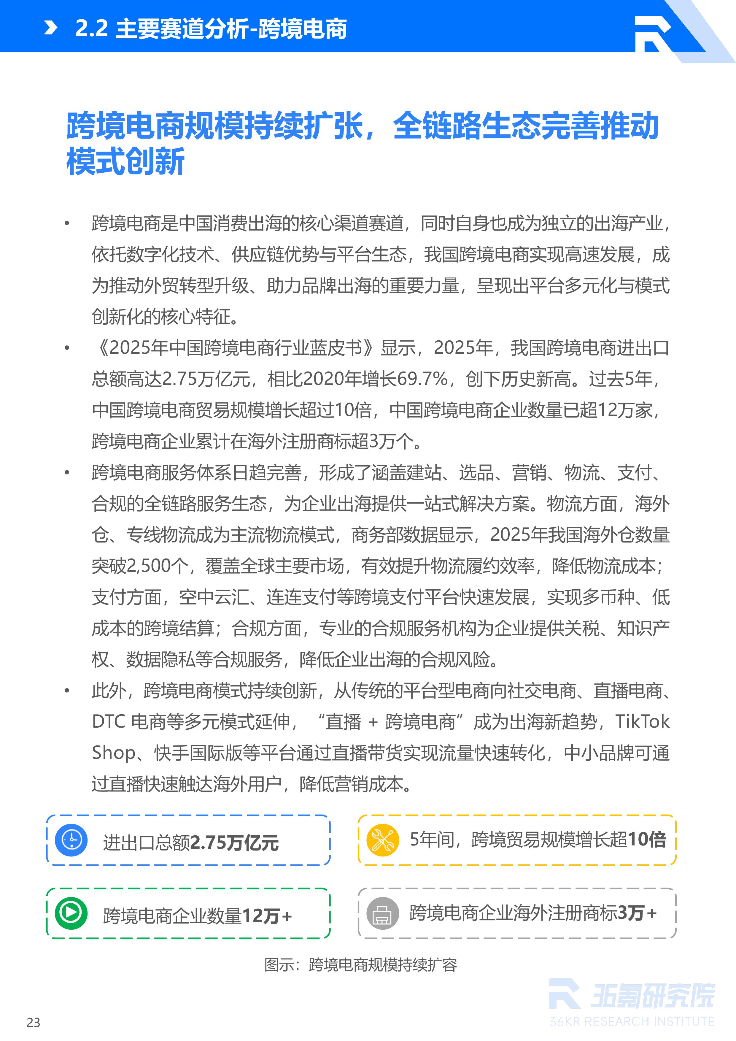
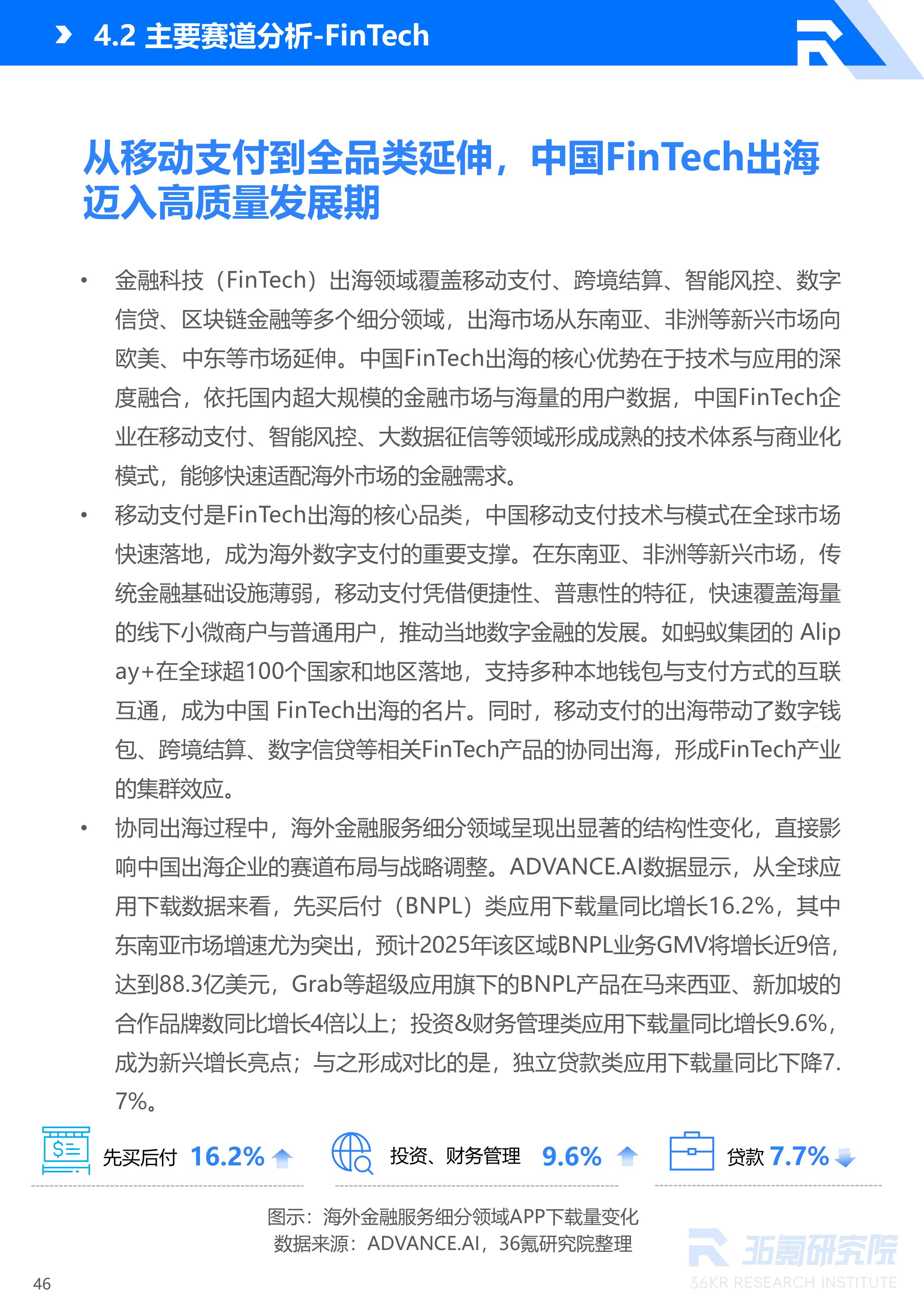
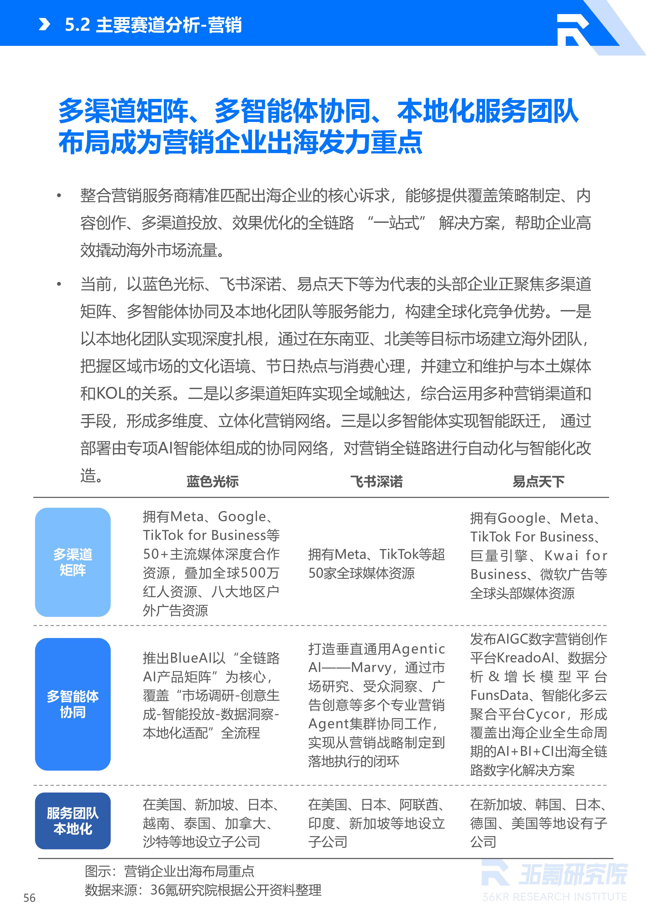
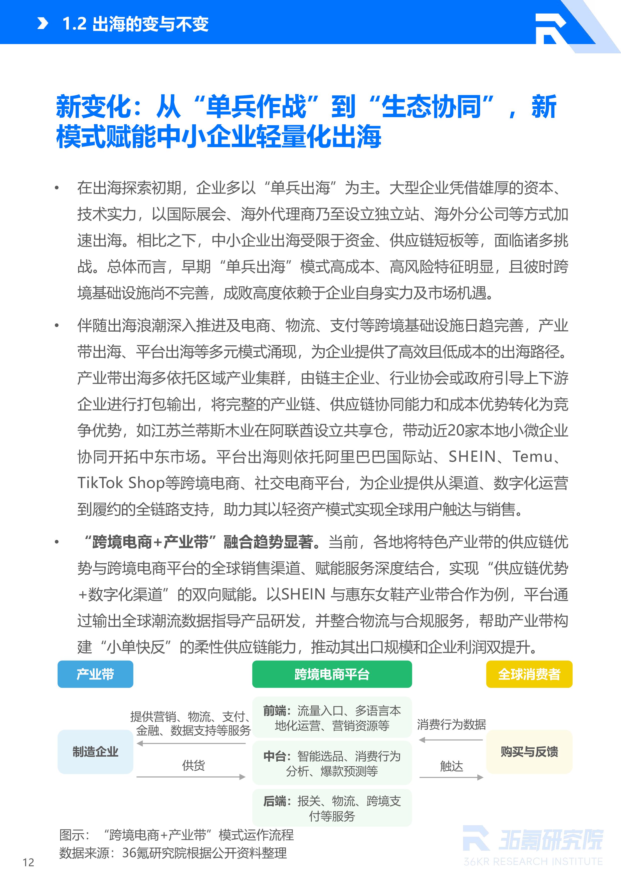
首页 首页
关于我们 关于我们
产业赋能 产业赋能
海外发展 海外发展
品牌矩阵 品牌矩阵
全球视野 全球视野
生态合作 生态合作
2026.03.18
201
177 9178 1498
vojinxa@163.com